ITC Bridge Home 
Home Search search Menu menu Not logged in - Login | Register

ITC Bridge and iDigitalMedium.com are now VARANORMAL.COM Please visit: https://www.varanormal.com This site does not allow new registrations, and is now an online archive of a decade of Paranormal and ITC (Instrumental Transcommunication) experimentation from 2007 - 2016 We thank you for a wonderful decade! ~ Keith Clark & Ron Ruiz

 Moderated by: Keith Clark, ArizonaEvp
New Topic Reply Printer Friendly
Here is a problem  Rating:  Rating
AuthorPost
 Posted: Aug 28th, 2014 08:48 PM
  PM Quote Reply
1st Post
jtjones
Member
 

Joined: Aug 28th, 2014
Location: Hutchinson, Kansas USA
Posts: 20
Status: 
Offline
This is something that I have been trying to figure out for a while now and maybe others have as well, or maybe not and I'm just a little loopy (probably the later).

So here is my view on the problem facing communications with or through "the veil", what can WE understand? I tend to believe that those that are gone and those that have never been here, are residing in another dimension, a higher dimension I would assume since they have the ability to interact with us on their terms, for the most part, and we can only perceive a portion of them.

For the sake of argument lets say that they are in a higher order dimension, they would have as much difficulty communicating with us as we do to them. Take for example Edwin Abbott's Flatland, where he describes a 2 dimensional world. Now if we add a third dimension and combine the two so there are 2 dimensional and 3 dimensional beings inhabiting the same space, how would one be able to initiate communication between the two? Writing would not be possible since it requires a third axis to view it, anyone in the 2nd dimension would only see ---------- ---- ----- ---- - - ----, lines. I think that this is the same problem that we face when trying to communicate with those beyond "the veil".

And I need to apologize for using "the veil" itself and in quotes but there are far too many names for this area (???) and using "the veil" I think everyone understands what I am saying. I put it in quotes because I'm not sure that is an accurate description but I cannot come up with a better one that everyone can understand, so I use it and abuse it! ;)

Anyway back to topic. We have no idea what this other axis(???) is, yes some say it's time, but come on, has anyone EVER experienced the universe giving up knowledge that easily? I do concede that it would have to have something to do with space/time but in a way we cannot even fathom, similar to explaining height to a 2 dimensional being, they have absolutely no way to relate that idea to their reality.

I think I might have solved the 2 to 3 dimensional communication problem, use morse code. Dots and dashes are distinguishable from each other both vertically and horizontally. Only one problem exists with this, both sides have to know morse code and the same morse code. Now how could this be applied to us and our attempt at communication with those beyond "the veil"? We would have to work with beings over there to have any clue of what could work and if they understood it or could learn it.



____________________
Jeremy
Back To Top PM Quote Reply  

 Posted: Aug 29th, 2014 07:22 AM
  PM Quote Reply
2nd Post
EVPfan
Member


Joined: Mar 15th, 2008
Location:  
Posts: 55
Status: 
Offline
Hi jtjones,

interesting thought, but does it really make sense for us as lower-dimensional beings to think about ways to communicate with higher-dimensional beings? Shouldn't it be the other way round?

While morse code is the 'lowest common denominator' between 2D and 3D beings, written or spoken words are the same between us (3/4D beings) and higher-dimensional beings. So higher-dimensional beings should be (and obviously are) able to use written or spoken words to communicate with us. To achieve this, they would have to transform their messages into words we can perceive. In most cases, a human medium does this "translation" work. All we as the lower-dimensional beings can do is to signalize to them our readiness to get in contact with them, and to provide the necessary preconditions like i.e. the technical equipment (receiver or whatever) and perhaps the proper state of mind.

Stefan

Back To Top PM Quote Reply

 Posted: Aug 30th, 2014 07:00 AM
  PM Quote Reply
3rd Post
Jan
Member
 

Joined: Jun 5th, 2012
Location: Inverness, Scotland
Posts: 85
Status: 
Offline
I've thought about the use of Morse code before, I'm pretty sure it has been discussed on this forum. There are people on both sides of the 'veil' who are perfectly proficient at sending and receiving it.

Morse is unambiguous - there's no room for the interpretation of barely audible murmurings in a background noise.

Some simple 'Yes' 'No' device would also help in establishing a basic communication. How much energy from whatever source is needed to tip some mechanical (or better still electronic) device into one state or the other?

But after all these years of experimentation by dozens if not hundreds of researchers, where are the repeatable, unambiguous, anyone-can-hear-them messages?

Nevertheless, let the research continue...

Janet

Back To Top PM Quote Reply  

 Posted: Aug 30th, 2014 02:36 PM
  PM Quote Reply
4th Post
Keith Clark
Administrator


Joined: Dec 31st, 2006
Location: Clearwater, Florida USA
Posts: 1636
Status: 
Offline
Agreed, and yes it does continue...

I agree with you both, and JT I understand and appreciate your perspective, was able to visualize it as you have expressed.

Jan, you hit it on the head. Morse code is one of my skills, and I often wondered the same in the past. And, since computer language is based on a simple "0" off or "1" on, represented as binary, then it would be possible to construct a similar language with respect to communication with spirit....

and so we continue......

I think likely one of the issues is timing....in order to communicate in that fashion a connection would have to be so strong so as to sustain the connection at the same level for the entire duration of the message...

I have hoped for improvements in electromagnetic measurements that would provide this "on" or "off" as indicated by levels, have hoped I would see this in some of Bill Chappell's devices...

reminds me of spirit images. some are half faces, some are upside down, or in any rotated view of the picture, sometimes they overlap.....but they are definitely 3d, and we see them in only 2d, which goes hand in hand with JT's observation.

energy has no form as we perceive it, it is very challenging to even produce conditions in which a full spirit face is formed, even as we only get a few words of their consciousness stream as they think or "talk" and call it evp.....it will be found that evp is only the tip of the iceberg sticking out of the water, before it sinks again under the surface. What lies underneath is what we really seek.

forward we stride :)

Keith

Back To Top PM Quote Reply

 Posted: Aug 30th, 2014 05:10 PM
  PM Quote Reply
5th Post
jtjones
Member
 

Joined: Aug 28th, 2014
Location: Hutchinson, Kansas USA
Posts: 20
Status: 
Offline
Very good point EVPfan, since we are the ones on the lower level we need someone(thing???) from a higher level to show us HOW to communicate with them. We could sit all day transmitting signals, but if no one A) knows that we are sending them and/or B) knows how we are sending them, then the entire enterprise has been for not.

To take a tangent from your human medium "translator" I am curious what is it that those on the other side require from that medium? Is it just the language faculties? If it is then that would be fairly simple (comparatively speaking) to create a fairly complete and complex data structure in a computing device that would contain words, phrases and sentences most commonly used so that beings from the other side could interface with it and communicate through it. If you think about it, our bodies and for that fact, our brains, are nothing more than biological computers. Certain electrical impulses to this or that connection in the brain cause one to wave or say hello. So if these other beings are able to interact with a persons physical self, then they are able to interact with the brain and therefore should be able to interact with a computer or other type of electronic system.

Jan I agree and it is an interesting problem, especially since WE are only able to see this from the very bottom and have no way to know how to get reliable messaging through.

Keith I have to say it's nice to have a place like this where I can discuss my crazy thoughts and ideas. You have hit the nail on the head, how can we perceive something that we cannot even understand. It is interesting that those on the other side are able to communicate as well as they do with us, we just need to get better tools to communicate with, since we are on the bottom end of the conversation.

I will not give up trying to do this. I understand that the amount of energy required should be an enormous amount, but then what type of energy? This (and I am really sorry but I have to say it, I'm a geek and I have to) this fringe science that we are all a part of will one day be looked at as goofy, because we were trying to shoot a moving target in the dark without a gun. I think this is something that we will take for granted in the future, we would have to in order to grow beyond what and where we are now.



____________________
Jeremy
Back To Top PM Quote Reply  

 Posted: Sep 4th, 2014 09:10 PM
  PM Quote Reply
6th Post
EVPfan
Member


Joined: Mar 15th, 2008
Location:  
Posts: 55
Status: 
Offline
Hi jtjones,

constructing a kind of speech synthesizer that contains words and phrases to be used by 'them' wouldn't be very difficult indeed. This has be done in the past several times (see the Ovulus device etc.). However, the actual problem is the interface between 'us' and 'them'. Often chance or random noises as generated for example by diodes and other semiconductor PN junctions is used as the interface, or different environmental fields. But since these signals are always there, this will also always create 'false results', i.e. supposed communication which in fact is no communication but only random noises. You cannot tell from the signal alone if it's communication or not, you'll have to interpret the signal and decide if it contains intelligible and meaningful content or not.

So I think we should focus more on this interface which produces control signals for the speech synthesizer only when it's actually used by 'them'.

Stefan

Last edited on Sep 4th, 2014 09:11 PM by EVPfan

Back To Top PM Quote Reply

 Posted: Sep 5th, 2014 01:03 PM
  PM Quote Reply
7th Post
jtjones
Member
 

Joined: Aug 28th, 2014
Location: Hutchinson, Kansas USA
Posts: 20
Status: 
Offline
Very good point Stefan. I think that interface is the biggest hurdle we face. What do we use and how do we use it to interface with them? Once we can reliably make contact, communication should not be that difficult.

You bring a good point about random noise or environmental factors producing false results, that is one reason why I am always wary about EVP recordings. It's kind of like the big deal people made in the 80's about playing records backwards and hearing whatever type of satanic or propaganda messages those making the claims wanted others to hear. Mostly I heard a record being played backwards, most EVP recordings, I hear static.

Hopefully we can get some kind of break through with people from different areas working on this. I mean, we are working on this right? I'm not the only one beating my head against the wall with this right??? :D

Jeremy



____________________
Jeremy
Back To Top PM Quote Reply  

 Posted: Sep 21st, 2014 05:29 PM
  PM Quote Reply
8th Post
MrZeta
Member


Joined: Jun 8th, 2008
Location: Maine USA
Posts: 74
Status: 
Offline
Hi,

First there is a site with a member here who do have morse code communications with some beings (allison):

Allison's Site - Has Morse Code in it !

I too am a licensed HAM; there have been reports of comms on 29MHZ and at low power levels with no antenna you can transmit; (< 5mw or the likes); it is a good starting point tho you might have to teach the receiver the code if they dont know it !

In this way you would have to send a 'primer' and structure the code so it can be understood using true/false methods; I dont know the specifics on this; search:

astrolinguistics

and good luck on that note.

As for dimensions anything goes; whatever your imgination tells you and whatever works for you may be different for other people; I study e/m fields and the barriers or borders between fields in certain types of equations; namely chaos equations; the edges of feedback loops an such; it is such a sensitive area and it will be difficult to find the 'stability criteria' for these areas; that jargon is difficult to understand; basically it is the border between reality and imaginary - in a mathematical sense.

I am live streaming actual tests on this in a few weeks or more once I get basic decryption circuits completed.

Mr Zeta












Back To Top PM Quote Reply

 Posted: Nov 14th, 2014 10:54 PM
  PM Quote Reply
9th Post
jtjones
Member
 

Joined: Aug 28th, 2014
Location: Hutchinson, Kansas USA
Posts: 20
Status: 
Offline
Well it has definitely been a while since I have been on this board, but I wanted to share an experiment that I have been working on and am only a few days away from completing.

It is based on Stefan's design from Edison's TDC device. Two electro-magnets pointing similar poles towards one another and a germanium diode in between. I have added a lm386 audio amp to this to boost any signals because the entire device will be placed within a faraday cage. I have six double sided copper clad boards cut to form a box, there will be two small notches, one for power the other for output signal, all boards will be soldered together and grounded.

The only way an external signal could get in is through one of the small notches, and if I could figure out a way to get rid of them I would (I kind of need some way of powering the device and getting the signals out).

The output will be recorded into my computer through Audacity, if there is any. It is my hope that the copper box will shield the device enough to remove all external signals, although I am a bit concerned with electro-magnetic coming from the input power. Unfortunately, short of having it power itself this is one variable I am not able to do anything with.

Once I have this up and running, and I have tested it, I will definitely report my findings in the hope that this will further someone else's research, experiment.

Jeremy



____________________
Jeremy
Back To Top PM Quote Reply  

 Posted: Nov 15th, 2014 04:05 PM
  PM Quote Reply
10th Post
Dr. Heinz Doofenshmirtz
Moderator


Joined: Nov 17th, 2013
Location: Liberty, Missouri USA
Posts: 300
Status: 
Offline
Do they have to be electromagnets, or could you use neodymium rare earth magnets?

Back To Top PM Quote Reply

 Posted: Nov 15th, 2014 04:15 PM
  PM Quote Reply
11th Post
jtjones
Member
 

Joined: Aug 28th, 2014
Location: Hutchinson, Kansas USA
Posts: 20
Status: 
Offline
Good point. I think I might get some strong rare earth magnets. That would eliminate another source of possible interference. Thank you Dr!



____________________
Jeremy
Back To Top PM Quote Reply  

 Posted: Nov 18th, 2014 03:46 PM
  PM Quote Reply
12th Post
jtjones
Member
 

Joined: Aug 28th, 2014
Location: Hutchinson, Kansas USA
Posts: 20
Status: 
Offline
Well I did take the good doctor's advice and also what Stefan has done and have had some odd results. What should not be able to receive any external signals, has been getting a few. I will post the spectrum analysis image in case anyone has any ideas on what it is. The device is feeding into audacity which I have set to record once input levels get to a certain threshold, so that only non-background noise gets recorded and the computer has nothing else actively running.

Oh, and I have ran noise removal twice on this audio in order to examine it closely, that's why it is so "clean" looking.

I have tried to upload a better picture and they all keep getting crushed by the forum's uploader. Sorry, I will have to link them in next time.

Attached Image (viewed 575 times):

UnknownSound11172014-2.jpg

Last edited on Nov 18th, 2014 05:04 PM by jtjones



____________________
Jeremy
Back To Top PM Quote Reply

 Posted: Nov 18th, 2014 03:56 PM
  PM Quote Reply
13th Post
EVPfan
Member


Joined: Mar 15th, 2008
Location:  
Posts: 55
Status: 
Offline
Hi jtjones,

I can't see very much on the shrunk screenshot (what's the frequency range?), but if you say you filtered it twice, couldn't it be noise reduction artifacts?

Could you perhaps provide a section (~30s) of the unprocessed original recording as an mp3 file?

Stefan

Back To Top PM Quote Reply  

 Posted: Nov 18th, 2014 04:50 PM
  PM Quote Reply
14th Post
jtjones
Member
 

Joined: Aug 28th, 2014
Location: Hutchinson, Kansas USA
Posts: 20
Status: 
Offline
Yea, I noticed once I shrunk the size it became unreadable, oops! Here is the entire clip as wave file so there is no loss of quality. What is seen, or heard, is what was there before the noise reduction, just without the background noise.

This is all I got from blind recording from 2200 until 0830, which is not bad seeing as how this is a different result than I got the night before. Which is odd now that I think about it. There should be no difference since the "receiver" and amp are shielded by copper on all six sides.

Anyway, here is the audio file.

Jeremy

Attachment: Nov17-2014.wav (Downloaded 1317 times)



____________________
Jeremy
Back To Top PM Quote Reply

 Posted: Nov 18th, 2014 05:55 PM
  PM Quote Reply
15th Post
EVPfan
Member


Joined: Mar 15th, 2008
Location:  
Posts: 55
Status: 
Offline
This doesn't sound like diode noise at all, it sounds more like digital noise from the computer or the sound card. Listen to my diode noise - this is what it should sound like more or less if everything works correctly. What exact setup / circuits were you using for this recording?

Stefan

Back To Top PM Quote Reply  

 Posted: Nov 18th, 2014 06:21 PM
  PM Quote Reply
16th Post
jtjones
Member
 

Joined: Aug 28th, 2014
Location: Hutchinson, Kansas USA
Posts: 20
Status: 
Offline
Well that is all the noise I got from over ten hours of recording. My first thought was that it was the fan for the heater (it was 12F outside last night), but I ruled that out since the noise was so short and did not occur more often. I also thought that it might be the amp that I made, but that makes no sense because it was not able to be reproduced.

The amp I am using is simple LM386 circuit, not the quietest I will agree but it does a good job. I have ordered some TL072, TL052 and NE5532 amps to see if they make a difference. Unfortunately the LM386 is the only low power amp chip I have, the others are 50-300 watt monsters (still not quite sure where or why I got them).

I just listened to your diode noise sample and that is exactly the noise that I typically get and the base I use for noise removal. Glad to see that I was on the right track there.

Jeremy

Last edited on Nov 18th, 2014 06:23 PM by jtjones



____________________
Jeremy
Back To Top PM Quote Reply

 Posted: Nov 20th, 2014 04:03 PM
  PM Quote Reply
17th Post
jtjones
Member
 

Joined: Aug 28th, 2014
Location: Hutchinson, Kansas USA
Posts: 20
Status: 
Offline
Here's an update from last night / this mornings recording. I have increased the sampling frequency to 44.1KHz and since I am getting results (???) I am saving the raw file and edited file separately for further study.

These two files are the exact same as far as start and end times of the original file. The edited I worked on for about thirty minutes cleaning, which involved removal of the diode noise, low pass filter set to 10k, low pass filter set to 8k, notch filter to remove 2135Hz, and finally a normalize filter to bring the background sounds up.

Please let me know what you think or if you have any suggestions.

Attachment: Nov19-2014-raw-5sec.wav (Downloaded 1256 times)



____________________
Jeremy
Back To Top PM Quote Reply  

 Posted: Nov 20th, 2014 04:03 PM
  PM Quote Reply
18th Post
jtjones
Member
 

Joined: Aug 28th, 2014
Location: Hutchinson, Kansas USA
Posts: 20
Status: 
Offline
and here's the edited file

Attachment: Nov19-2014-edited-5sec.wav (Downloaded 1216 times)



____________________
Jeremy
Back To Top PM Quote Reply

 Posted: Nov 22nd, 2014 07:22 AM
  PM Quote Reply
19th Post
Dr. Heinz Doofenshmirtz
Moderator


Joined: Nov 17th, 2013
Location: Liberty, Missouri USA
Posts: 300
Status: 
Offline
@JJ ....could you post a technical drawing of how you wired this up? I'm curious, as I am not sure what to make of it. Interesting enough, in the original wave you posted, there seems to be a knock. Hopefully it didn't come from you setting it down or touching it in some sort of way. There is talk of Morse Code earlier in this thread.......I would separate your audio feed into L side the unit, R side a mic for your voice....and ask some questions, see if you can get some knock-knock responses.

Back To Top PM Quote Reply  

 Posted: Nov 22nd, 2014 08:21 AM
  PM Quote Reply
20th Post
jtjones
Member
 

Joined: Aug 28th, 2014
Location: Hutchinson, Kansas USA
Posts: 20
Status: 
Offline
None of the sounds that have been recorded are caused by anything happening to the box, trust me, I have jostled it, hit it, set stuff on it, shook it, moved it, and I cannot make ANY output. But it seems that the two "mechanical" noises are getting louder. Thinking that there must be something coming in through the wall outlet causing "ghosts" in the amp, I changed to a UPS so that the power going to this box is conditioned, meaning there are now NO power fluctuations or anomalies causing the sounds. I will work up a schematic of how I have this box, plus some pics of it later in the day.



____________________
Jeremy
Back To Top PM Quote Reply

 Posted: Nov 22nd, 2014 08:28 AM
  PM Quote Reply
21st Post
jtjones
Member
 

Joined: Aug 28th, 2014
Location: Hutchinson, Kansas USA
Posts: 20
Status: 
Offline
I would like to take some time and thank you all for helping, questioning, advising, etc... this is a forum I will definitely stick around. I have yet to come across any {insert your own derogatory term here} people on this forum. Thank you all, this was not easy for me to come out like this. Hell my daughter and me have been hiding our "extra" abilities from everyone except each other our whole lives, so we are not used to being accepted like this, it's relaxing. Thanks.



____________________
Jeremy
Back To Top PM Quote Reply  

 Posted: Nov 22nd, 2014 03:22 PM
  PM Quote Reply
22nd Post
peaceandlove
Member
 

Joined: Aug 21st, 2014
Location:  
Posts: 9
Status: 
Offline
I took a small section of your file, slowed it down and de hissed it slightly. Try listening through headphones, I can hear very faintly 'can you see me brother?'

Attachment: can you see me brother.mp3 (Downloaded 1147 times)

Back To Top PM Quote Reply

 Posted: Nov 22nd, 2014 08:54 PM
  PM Quote Reply
23rd Post
jtjones
Member
 

Joined: Aug 28th, 2014
Location: Hutchinson, Kansas USA
Posts: 20
Status: 
Offline
I have no clue what this is or how it is on my recording, but this is the first time I have ever had anything so loud that it clipped. Nor have I ever recorded anything with such exact timing, I mean just look at it. If it's morse code I'm not quite sure who Mr. Morse was in their world but he was not the same as ours. HaHaHa

Seriously, does anybody have any clues to this? And yes, this is raw and untouched.

Jeremy

Attachment: Nov22-2014-raw-partial.wav (Downloaded 1094 times)



____________________
Jeremy
Back To Top PM Quote Reply  

 Posted: Dec 10th, 2014 09:15 PM
  PM Quote Reply
24th Post
jtjones
Member
 

Joined: Aug 28th, 2014
Location: Hutchinson, Kansas USA
Posts: 20
Status: 
Offline
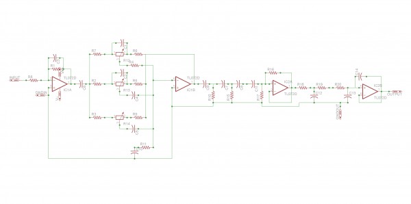
Here is the schematic of the new circuit. Basically I am using 2 TLE2072 opamps since they are EXTREMELY low noise and made for small signal operations. The first stage is increasing the gain of the signal and smoothing a little, the second stage is sending the signal through a 3 band (High, Mid, Low) amplifier and out through a 60Hz filter (since I'm in the US and our electrical system cycles at 60Hz). The third filter is a "rumble" filter, basically removing anything below 15Hz and the fourth is a high pitched filter to remove anything above 23KHz.

Based on the testing that I have done using a variety of audio sources this arrangement should remove any signals that are below and above our range of hearing and give the ability to boost a particular area (High, Mid, Low) of a signal to increase the gain.

Oh, and I have two 1"x1" neodymium magnets held together by zipties with a germanium diode in the center. The magnets are as close as possible without touching the diode, seeing as how they are N48 magnets this was no easy feat, someone somewhere damn well better talk to me, I have a hole in my wall where one of the magnets slipped the ziptie and shot into the wall!

Good luck,
Jeremy

Attached Image (viewed 510 times):

3BandEqHiLoPassSchematic.png



____________________
Jeremy
Back To Top PM Quote Reply

 Posted: Dec 10th, 2014 09:46 PM
  PM Quote Reply
25th Post
EVPfan
Member


Joined: Mar 15th, 2008
Location:  
Posts: 55
Status: 
Offline
Hi Jeremy,

have you built this circuit already? What's the input impedance of the first stage? Is it very sensitive to mains hum? Is the 60 Hz notch filter effective? Usually, mains hum has a lot of harmonics, i.e. multiples of the fundamental frequency (120 Hz, 180 Hz, 240 Hz, etc.), which are hard to filter out. This is why I'm using a symmetrical input, so any kind of hum can be canceled out. In my case, this is necessary because of the very high impedance of the inputs (1 MOhms and above). The output of my preamplifier goes into a mixer which has a 2-band EQ.

BTW, better a hole in the wall than a hole in the head...! :blink::biggrin:

Stefan

Back To Top PM Quote Reply  

 Posted: Dec 10th, 2014 11:06 PM
  PM Quote Reply
26th Post
jtjones
Member
 

Joined: Aug 28th, 2014
Location: Hutchinson, Kansas USA
Posts: 20
Status: 
Offline
Stefan,

I breadboarded it to test it and get it working, using cheap ceramic caps and 5% resistors so the testing I did using it was "as good as it gets" with that set up. Currently I am putting it all together on a pcb using high quality film caps and 1% or better resistors. Once I get it together and tested I will be able to give more input (or is that output???) as to it's working.

The 60Hz notch filter is more of a "just in case" filter since the power supply that I made is just about the smoothest and most stable thing I have seen in a while. There should be no hum or harmonics coming through it and what little there might be will be taken care of in the ground of the power supply.

And no, unfortunately there are no schematics for the power supply, I drew the board out by hand and spaced everything out by hand. I can say that it is a dual output toroidal transformer going into a rectifier made of schottky diodes with 100nF caps in parallel with each diode, going into about roughly 30,000uF of capacitance on both positive and negative. Ground is tied into the "zero" voltage or ground or source or what ever you want to call the connection in between. Which that is connected to a 10W resistor, diodes and 100nF cap so that stray noise does not come from ground. Oh and it's got safety, the plug has a fuse! (I usually forget about using fuses so I'm proud of myself for remembering in the design! :D )

Jeremy



____________________
Jeremy
Back To Top PM Quote Reply

 Posted: Dec 12th, 2014 04:37 PM
  PM Quote Reply
27th Post
jtjones
Member
 

Joined: Aug 28th, 2014
Location: Hutchinson, Kansas USA
Posts: 20
Status: 
Offline
OK, now I'm getting irritated and I hope someone can help.

Stefan I got the circuits finished and tested them out last night to make sure everything worked as expected before I did any actual recording, and I'm at a loss over what I recorded.

This is almost the exact same thing I have recorded with the previous setup. I have changed magnets, diodes, shielding, amp circuits, filters, everything, and yet I get the same recorded results. The diodes I am using are germanium, since they work at very low voltages. I have the diode covered in heatshrink so that I can put the magnets as close as possible to the diode without touching it. I have the magnet / diode assembly covered in copper foil, inside a sealed plastic container, wrapped in aluminum tape (actual metal tape), covered in rubberized electrical wrap. Between those four materials there should be nothing getting through. And yes, they are grounded. The rubberized wrap and plastic should stop any low power, low frequency noise while the aluminum and copper should eliminate the mid to high frequencies... but yet there is the exact same recordings.

As I said I just got the thing put together and gave it a test run last night. I have the entire unit sitting on the floor in the basement next to an outside wall so that I can use the Earth itself to filter out as much as possible this time. I was just expecting to get normal diode hiss so I could adjust my EQ and see where the signal lands, now with this, I have no idea.

Does anyone have any ideas what this is??? Or do you have any other ideas for shielding? I'm open to just about anything right now.

Jeremy

Attachment: Dec12-2014-raw.mp3 (Downloaded 1136 times)



____________________
Jeremy
Back To Top PM Quote Reply  

 Posted: Dec 12th, 2014 10:58 PM
  PM Quote Reply
28th Post
Jan
Member
 

Joined: Jun 5th, 2012
Location: Inverness, Scotland
Posts: 85
Status: 
Offline
Sounds to me like you or a neighbour has a powerline network adaptor. Switch it off!

It's almost certainly some form of data you can hear and it's being radiated from the mains wiring.

Jan

Back To Top PM Quote Reply

 Posted: Dec 13th, 2014 01:10 AM
  PM Quote Reply
29th Post
jtjones
Member
 

Joined: Aug 28th, 2014
Location: Hutchinson, Kansas USA
Posts: 20
Status: 
Offline
The problem with the power line idea, is I am running this through a UPS so any fluctuations in power or any noise on the power line is smoothed by it. The mains power is always dirty in residential areas, so anything electrically sensitive (computers, HD TV's, bluray players, etc.) I have going through UPS units.

Besides, even if I did have this unit plugged directly into the wall outlet any high frequency noise would be removed by the ceramic caps, the low frequency noise would be buffered by the large caps, and any kind of hum or harmonics would be removed by the way I have the power supply ground setup. I scoped my power supply before I ever connected it to anything so that I know what the output waveform looks like, and it's a typical DC wave (none, just a straight line ;) ).

Good thought Jan, but it's just not it, that's why this is driving my up a wall.

My other thought is that it is actually a transmission from somewhere else (dimension, plane, reality, etc.) and we have no way to receive it. Like picking up a fax without a modem, it just sounds like garbage on the phone line. But then if this is it, that means we need to figure out how to demodulate it (any I'm not smart enough for that).

Jeremy



____________________
Jeremy
Back To Top PM Quote Reply  

 Posted: Dec 13th, 2014 03:36 AM
  PM Quote Reply
30th Post
Dr. Heinz Doofenshmirtz
Moderator


Joined: Nov 17th, 2013
Location: Liberty, Missouri USA
Posts: 300
Status: 
Offline
Somebody call AAA, there's about to be a break down!
Okay dude.....I cant trouble shoot your circuit via the internet 300 miles away.....

Stefan is right, you have infinite input and output impedance. for input I would start with 1Mohms, output start with 10K.... The first half of your circuit looks pretty good......IC3 is where it starts looking kind of funky...depending on your feedback resistor from the output, you have zero resistance feeding back into the inverting input.....on both IC3 and IC4.....you are not giving these opamps a reference voltage of half supply...it is probably causing a phase cancelling effect. Also, there is no decoupling cap at the end of your chain....so you may have DC volts coming out.....which could be potentially hazardous for whatever you are plugging this into.....
I would try breaking down the circuit into parts......use an mp3 player or a cd with regular music on it, that way you can hear what is going on better......check output after each gain stage to see where your breach is at. but before you plug this dude back into your mic pre or sound card, i would throw a 103 .01uf cap inline with the output to kill any DC that might be leaking through.

Back To Top PM Quote Reply

 Posted: Dec 13th, 2014 04:04 AM
  PM Quote Reply
31st Post
Dr. Heinz Doofenshmirtz
Moderator


Joined: Nov 17th, 2013
Location: Liberty, Missouri USA
Posts: 300
Status: 
Offline
In my mind, I think it would need to look like this.

Attached Image (viewed 489 times):

3BandEqHiLoPassSchematic.png.jpg

Back To Top PM Quote Reply  

 Posted: Dec 13th, 2014 05:12 AM
  PM Quote Reply
32nd Post
jtjones
Member
 

Joined: Aug 28th, 2014
Location: Hutchinson, Kansas USA
Posts: 20
Status: 
Offline
Doctor, I think you might have hit on a design flaw. IC3 and IC4 are non-inverting but I have R16 and C14 connected to the wrong points! They should be connected between the second and third (resistor or capacitor). I should be able to fix that on the third revision.

And as much as I would love for someone to troubleshoot my situation, I know it is impossible to do remotely. I was hoping for 1) ideas that could cause those problems, like Jan came up with, 2) if anyone has seen or experienced these types of signals before either in paranormal research or on the job (or really anywhere for that matter). That's the great thing about the internet, I can use other people's different thought processes and experiences to further my experiments, and of course I toss my three and a half cents back in also.

Thank you Dr, I have looked at that circuit (or some variation there of) constantly for the past couple of weeks and completely and totally ignored that wrong connection.

Jeremy



____________________
Jeremy
Back To Top PM Quote Reply

 Posted: Dec 13th, 2014 12:29 PM
  PM Quote Reply
33rd Post
Jan
Member
 

Joined: Jun 5th, 2012
Location: Inverness, Scotland
Posts: 85
Status: 
Offline
jtjones wrote: The problem with the power line idea, is I am running this through a UPS so any fluctuations in power or any noise on the power line is smoothed by it. The mains power is always dirty in residential areas, so anything electrically sensitive (computers, HD TV's, bluray players, etc.) I have going through UPS units.

Besides, even if I did have this unit plugged directly into the wall outlet any high frequency noise would be removed by the ceramic caps, the low frequency noise would be buffered by the large caps, and any kind of hum or harmonics would be removed by the way I have the power supply ground setup. I scoped my power supply before I ever connected it to anything so that I know what the output waveform looks like, and it's a typical DC wave (none, just a straight line ;) ).

Good thought Jan, but it's just not it, that's why this is driving my up a wall.

My other thought is that it is actually a transmission from somewhere else (dimension, plane, reality, etc.) and we have no way to receive it. Like picking up a fax without a modem, it just sounds like garbage on the phone line. But then if this is it, that means we need to figure out how to demodulate it (any I'm not smart enough for that).

Jeremy

I'm not at all convinced that any power filtering completely removes this type of noise. It gets radiated DIRECTLY from the mains wiring, including the earth/ground wires. Filtering only reduces or stops it getting in directly via the wires. (I've seen these units communicating with each other without a direct connection. It was the sheer strength of the signals radiating from one mains circuit into wire a few feet away. Theoretically impossible!)

There all all manner of modes that this interference can couple into equipment without a direct connection. Your sensitive equipment is I think proving the point.

It's not hash from switched-mode power supply in any domestic equipment because your signal is not random. Do you live near a cell/mobile phone tower, or any establishment that may use pagers or remote security alarms? The UHF/microwave signals from these transmissions can sometimes break through into audio equipment.

Have look on Youtube for interference from power line adaptors. The sounds as demodulated by a radio are not identical to the sounds you have posted, but they are so similar I can't believe they are not related.

One example: http://www.youtube.com/watch?v=S__UBDaL-aE

It is still my bet that it's someone using a powerline adapter in your neighbourhood. It's quite likely that the signals in the mains won't be of sufficient amplitude to show up on a scope even before any filtering. And it also depends upon the bandwidth of the scope. If only this type of interference could be stopped with filters and ceramic capacitors...

There are groups in the UK (the RSGB and UKQRM) recording, measuring and trying to put pressure on the regulatory bodies to enforce the existing rules that stops the importation and use of this equipment, as it causes interference to legitimate users of the radio spectrum, and also causes more esoteric problems like yours. I'm sure your ARRL and FCC in the US has some examples on their website.

If possible run all your equipment from batteries and switch off the mains and see if that reduces the interference. Or try the experiments at another location miles away.

Good luck.

Jan
 

Back To Top PM Quote Reply  

Current time is 02:26 AM  
ITC Bridge > Paranormal > Paranormal - General > Here is a problem Top




UltraBB 1.17 Copyright © 2007-2008 Data 1 Systems
Page processed in 0.1863 seconds (19% database + 81% PHP). 27 queries executed.